根据《中华人民共和国国防法》《中华人民共和国兵役法》《中华人民共和国教育法》,为适应立德树人根本任务和强军目标根本要求,服务军民融合发展战略实施和国防后备力量建设,增强学生国防观念、国家安全意识和忧患危机意识,提高学生综合国防素质。按照教育部、中央军委国防动员部联合印发《普通高等学校军事课教学大纲》的通知教体艺〔2019〕1号文件精神并结合实际情况制定我院军事课教学大纲。
一、课程定位
军事课是我院学生的必修课程,由学院武装部负责实施安排。军事课以习近平强军思想和习近平总书记关于教育的重要论述为遵循,全面贯彻党的教育方针、新时代军事战略方针和总体国家安全观,围绕立德树人根本任务和强军目标根本要求,着眼培育和践行社会主义核心价值观,以提升学生国防意识和军事素养为重点,为实施军民融合发展战略和建设国防后备力量服务。
二、课程目标
通过军事课教学,让学生了解掌握军事基础知识和基本军事技能,增强国防观念、国家安全意识和忧患危机意识,弘扬爱国主义精神、传承红色基因、提高学生综合国防素质。
三、课程要求
军事课纳入学校人才培养方案和教学计划,实行学分制管理,课程考核成绩记入学籍档案。
四、课程内容
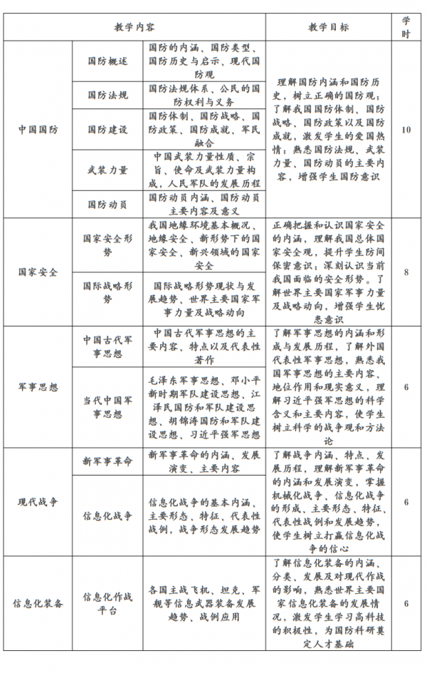
(一)《军事理论》教学内容、教学目标与教学时数
(二)《军事技能》训练内容、教学目标与教学时数
![]()
七、教学方法军事课由《军事理论》《军事技能》两部分组成。《军事理论》教学时数36学时,以网络授课教学为主,学生修满成绩合格后记2学分;《军事技能》训练时间为9天112学时,学生修满成绩合格后记2学分。
坚持课堂教学和教师面授在军事课教学中的主渠道作用,重视信息技术和慕课、微课、视频公开课等在线课程在教学中的应用和管理。
八、课程考核
军事课考核包括军事理论考试和军事技能训练考核,成绩合格者计入学分。学校要建立健全军事课考核规章制度,对考核组织实施程序、方法、标准、要求等进行规范。军事理论考试由学校组织实施,考试成绩按百分制计分,根据卷面成绩、平时作业、考勤情况和课堂表现综合评定。军事技能训练考核由学校和承训教官共同组织实施,成绩分优秀、良好、及格和不及格四个等级。根据学生参训时间、现实表现、掌握程度综合评定。军事课成绩不及格者必须进行补考,补考合格后取得相应学分。
中共上海工商职业技术学院委员会
武 装 部
2019年8月
- 上一篇:上海工商职业技术学院退役安置办法
- 下一篇:上海工商职业技术学院征兵工作办法
